СЭД НРД позволяет Участникам ЭДО НРД обмениваться друг с другом, а также с отдельными структурными подразделениями НРД электронными документами через СЭД НРД используя технологию Транзита.
Транзит через СЭД НРД регулируются Правилами электронного документооборота НРД (Приложение 1 к Договору об обмене электронными документами, заключаемым между клиентом и НРД).
Транзит электронных документов через СЭД НРД обеспечивается только при условии использования отправителем и получателем одинакового типа СКЗИ (или только ГОСТ, или только RSA).
Размер одного Пакета транзитных электронных документов не должен составлять более 200 (двухсот) Мбайт, а количество электронных документов, передаваемых в Пакете — не более 100 (ста).
НРД вправе в соответствии с п. 3.7.3. Правил электронного взаимодействия (Приложение № 1 к Правилам ЭДО) отказать Участнику в использовании возможностей СЭД НРД для получения от другого Участника и/или отправки другому Участнику электронных документов.
НРД не отвечает за содержание транзитных электронных документов, передаваемых Участниками в процессе транзита документов через СЭД НРД, если иное не определено Правилами ЭДО НРД.
Права и обязанности Участников, вытекающие из содержания транзитных электронных документов, определяются Участниками в договорах (соглашениях), заключаемых между собой (если права и обязанности не определены Правилами ЭДО НРД).
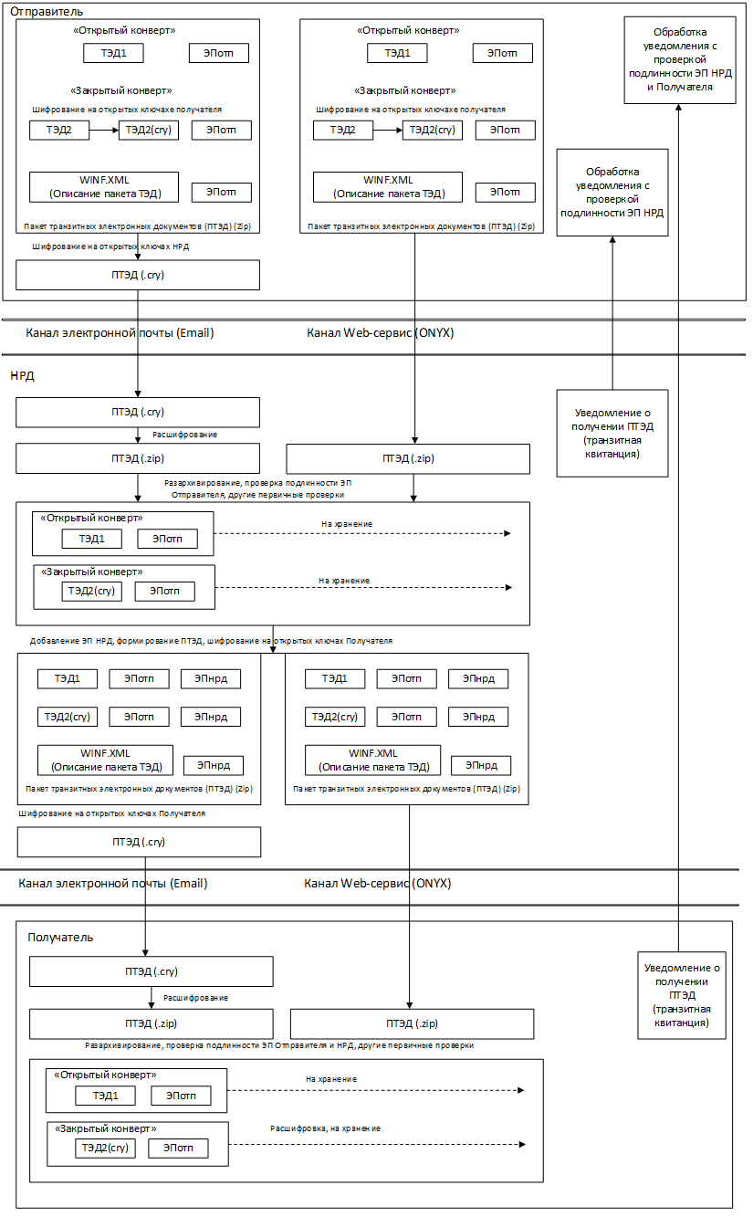
При транзите электронных документов Стороной-отправителем может использоваться схема с «открытым конвертом» или схема с «закрытым конвертом».
При использовании схемы с «открытым конвертом» передаваемые электронные документы не зашифровываются. Зашифровыванию с использованием открытых ключей шифрования НРД подвергается только Пакет транзитных электронных документов, если он передается по электронной почте. При передаче документов через Web-сервис шифрование пакета не требуется. При использовании схемы с «открытым конвертом» передаваемые электронные документы могут быть расшифрованы НРД, что позволяет НРД контролировать структуру (формат, спецификацию) передаваемых файлов и гарантирует получателю получение корректного по структуре (формату, спецификации) документа.
При использовании схемы с «закрытым конвертом» отправляемые электронные документы после формирования зашифровываются с использованием открытых ключей шифрования получателя, а затем Пакет транзитных электронных документов, если он передается по электронной почте, зашифровывается с использованием открытых ключей шифрования НРД. При передаче документов через Web-сервис шифрование пакета не требуется, шифруются только документы внутри пакета. Такая схема не позволяет получить доступ к информации со стороны НРД.
Особенности формирования транзитных электронных документов и соответствующих Пакетов при использовании схем с «открытым» и «закрытым конвертом» определены в Приложении№ 4 «Обеспечение обмена электронными документами через СЭД НРД» к Правилам электронного документооборота НРД.
Передача, прием и обработка транзитных электронных документов производится с использованием ПО «Интеграционный шлюз», собственного программного обеспечения Участника через каналы Электронной почты и/или WEB-сервиса. Конкретный перечень, форматы, спецификация и содержание ТЭД определяются Участниками.
Все Участники ЭДО НРД, заключившие с НРД Договор об обмене электронными документами, получают бесплатный доступ к транзитному сервису СЭД НРД без каких-либо дополнительных заявок (за исключением Участников ЭДО НРД, для которых транзит является единственной услугой НРД и которые в одном пакете с Договором об обмене электронными документами заключают с НРД и Договор о предоставлении услуг по обеспечению транзита электронных документов).
НРД обеспечивает транзит электронных документов с учетом реквизитов ЭДО, определенных Участником путем подачи в НРД Заявок на обеспечение ЭДО (Приложение № 2 к Правилам электронного документооборота НРД), и полномочий поверенного — владельца сертификата ключа проверки электронной подписи (либо единоличного исполнительного органа, либо лица, действующего на основании Доверенности на подписание электронных документов в СЭД НРД (Приложение № 2 к Правилам электронного документооборота НРД).
Конфликтные ситуации, возникающие в связи с транзитом электронных документов через СЭД НРД, разрешаются Участником-отправителем и Участником-получателем путем переговоров. Если Участники не достигли соглашения путем переговоров, то они назначают Техническую комиссию и действуют в соответствии с Порядком разрешения конфликтных ситуаций, установленным Правилами электронного документооборота НРД.
НРД обеспечивает участие своих уполномоченных представителей в работе Технической комиссии в случае получения письменного приглашения хотя бы от одной из сторон конфликтной ситуации. При необходимости, НРД, с согласия сторон, предоставляет Технической комиссии Договор об обмене электронными документами, заключенный с каждой из сторон конфликтной ситуации, а также Доверенности на подписание электронных документов в СЭД НРД (при их наличии), Анкеты Участников для ЭДО и другие документы, подтверждающие правомочность использования конкретной электронной подписи (сертификата ключа проверки электронной подписи) в СЭД НРД и, в частности, для подписания ТЭД (ТЭДИК).
Схема документооборота при транзите электронных документов в СЭД НРД

Для взаимного признания электронных документов, подписанных электронной подписью, которыми осуществлен обмен через СЭД НРД, Участники ЭДО НРД могут присоединиться к Соглашению об использовании электронной подписи при обмене документами в электронном виде через СЭД НРД.
В Соглашении Участники договариваются о возможности использования в порядке, предусмотренном Соглашением, электронной подписи при обмене электронными документами через СЭД НРД (в том числе — при совершении каких-либо сделок) с другими Участниками Соглашения, как с ранее заключившими Соглашение, так и с новыми Участниками Соглашения. Для присоединения к Соглашению Участники ЭДО НРД должны передать в НРД Заявление о присоединении к Соглашению. Актуальный Список участников Соглашения публикуется на сайте НРД.